Cox Automotive - TRAIT
Role
Lead UX Architect
Responsibilities
UX Product Discovery
UX Strategy
UX Design/Prototyping
Overview
TRAIT is Cox Automotive’s proprietary mobile application used by field technicians to perform vehicle inspections, diagnostics, and service tasks. Despite its critical role in daily operations, the app had become outdated, frustrating users with broken workflows, incomplete job steps, and a lack of interactivity—directly impacting technician efficiency and data accuracy.
TRAIT had not seen a major redesign in years. Field technicians were using the app daily but constantly encountering:
Non-interactive UI elements (static screens that required workaround calls or paper).
Broken task flows (critical steps missing or in the wrong order).
Poor data validation, leading to incomplete or inconsistent reports.
Lack of contextual guidance, forcing techs to reference manuals or call support.
Leadership at Cox recognized that these issues weren’t just annoying—they were impacting technician productivity, customer experience, and compliance with service protocols.
As Lead UX Architect, my mandate was to:
Redesign TRAIT’s end-to-end technician workflows.
Eliminate usability barriers in the field environment.
Improve data integrity and job completion rates.
Ensure the new solution was intuitive enough for fast onboarding and low error rates, even under harsh, mobile conditions (gloves, glare, low bandwidth).
Design Process - Double Diamond
Discovery & Research
Conducted ride-alongs and shadow sessions with mobile technicians in multiple U.S. markets.
Ran heuristic evaluations on the current app and mapped technician pain points to job duties.
Led co-creation workshops with frontline techs and regional managers to identify feature gaps and “hacks” in daily use.
Design Strategy
Created workflow maps and user flows from inspection intake to final sign-off, identifying critical gaps and decision points.
Prioritized redesign of high-friction tasks: VIN scanning, damage capture, repair orders, parts orders, and job sequencing.
Prototyping & Testing
Delivered interactive prototypes in Figma.
Ran remote and in-person usability tests, measuring completion times, confidence levels, and error rates across technician profiles.
Integrated real-time feedback into weekly Agile sprints, working closely with dev leads to unblock implementation issues.
Discovery & Research
Conducted ride-alongs and shadow sessions with mobile technicians in multiple U.S. markets.
Ran heuristic evaluations on the current app and mapped technician pain points to job duties.
Led co-creation workshops with frontline techs and regional managers to identify feature gaps and “hacks” in daily use.
Design Strategy
Created workflow maps and user flows from inspection intake to final sign-off, identifying critical gaps and decision points.
Prioritized redesign of high-friction tasks: VIN scanning, damage capture, repair orders, parts orders, and job sequencing.
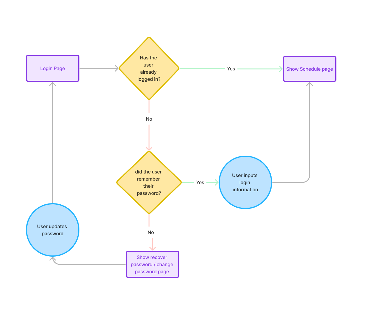
User Flows and Screen Flows
Prototyping & Testing
Delivered interactive prototypes in Figma.
Ran remote and in-person usability tests, measuring completion times, confidence levels, and error rates across technician profiles.
Integrated real-time feedback into weekly Agile sprints, working closely with dev leads to unblock implementation issues.
Final Screens
Results
43% faster task completion in job flows with redesigned steps (validated in pilot rollouts).
Significant drop in support tickets related to TRAIT usage (down 57% in six months).
Boosted technician satisfaction scores (via NPS-style internal survey) from 4.9 to 8.2.
Reduced incomplete job reports by 32%, improving billing accuracy and service compliance.